金庸群侠传x0.5攻略(金庸群侠传5主线攻略 全天书主线任务流程攻略)

金庸群侠传x0.5攻略(金庸群侠传5主线攻略 全天书主线任务流程攻略)

admin 2025-10-30 热文 2 次浏览 0个评论

《金庸群侠传5》中找寻“飞雪连天射白鹿,笑书神侠倚碧鸳”的金庸天书卷轴是游戏的核心主线。每一个字对应一个天书卷轴。下面为大家带来《金庸群侠传5》全天书主线任务流程攻略,按顺序攻略所有主线,获得14本天书,希望对大家有帮助。

所有天书中,最简单的就是“射”和“笑”两卷。

《金庸群侠传5》主线攻略 全天书主线任务流程攻略

飞狐外传

最后的难度稍高,前期比较简单。

章节较短,容易入手。

第一章

《金庸群侠传5》主线攻略 全天书主线任务流程攻略

幸运飞艇官网 第二章

《金庸群侠传5》主线攻略 全天书主线任务流程攻略

第三章

《金庸群侠传5》主线攻略 全天书主线任务流程攻略

雪山飞狐

难度和流程长度和飞狐外传相似。

不过流程较为琐碎。

容貌高的女性角色可以较早入手这个。

第一章

《金庸群侠传5》主线攻略 全天书主线任务流程攻略

第二章

《金庸群侠传5》主线攻略 全天书主线任务流程攻略

第三章

《金庸群侠传5》主线攻略 全天书主线任务流程攻略

连城诀

建议根骨7或是机敏7以上再来挑战。

第一章

《金庸群侠传5》主线攻略 全天书主线任务流程攻略

第二章

《金庸群侠传5》主线攻略 全天书主线任务流程攻略

天龙八部

需要一定的声望以及杂艺才能触发。

整体难度比较高,可以等人物较强后再来尝试。

第一章

幸运飞艇网址 《金庸群侠传5》主线攻略 全天书主线任务流程攻略

第二章

《金庸群侠传5》主线攻略 全天书主线任务流程攻略

第三章

《金庸群侠传5》主线攻略 全天书主线任务流程攻略

第四章

《金庸群侠传5》主线攻略 全天书主线任务流程攻略

第五章

《金庸群侠传5》主线攻略 全天书主线任务流程攻略

《金庸群侠传5》主线攻略 全天书主线任务流程攻略

射雕英雄传

射雕英雄传总共分为8章,也就是8个步骤。

按流程做完就可以解锁“射”字天书。

第一章

《金庸群侠传5》主线攻略 全天书主线任务流程攻略

第二章

《金庸群侠传5》主线攻略 全天书主线任务流程攻略

第三章

《金庸群侠传5》主线攻略 全天书主线任务流程攻略

第四章

《金庸群侠传5》主线攻略 全天书主线任务流程攻略

第五章

《金庸群侠传5》主线攻略 全天书主线任务流程攻略

第六章

《金庸群侠传5》主线攻略 全天书主线任务流程攻略

第七章

《金庸群侠传5》主线攻略 全天书主线任务流程攻略

第八章

《金庸群侠传5》主线攻略 全天书主线任务流程攻略

白马啸西风

需要高昌地图(较好的方法就是探索沙漠秘境)。

第一章

《金庸群侠传5》主线攻略 全天书主线任务流程攻略

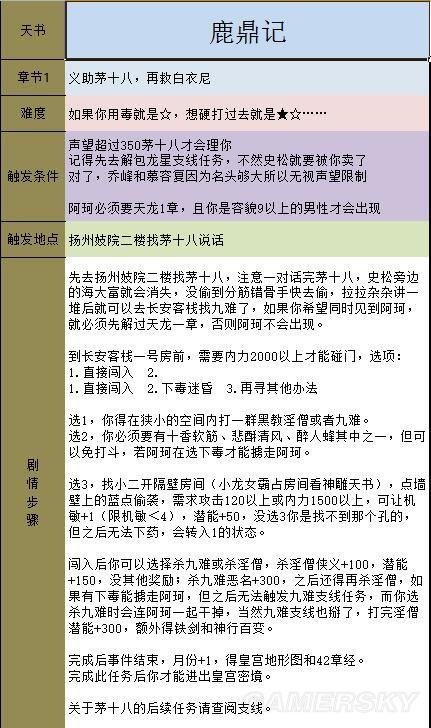
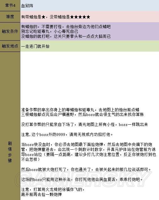
鹿鼎记

难度不高但是很琐碎,比较麻烦。

第一章

《金庸群侠传5》主线攻略 全天书主线任务流程攻略

第二章

《金庸群侠传5》主线攻略 全天书主线任务流程攻略

第三章

《金庸群侠传5》主线攻略 全天书主线任务流程攻略

笑傲江湖

笑字天书任务共有9章,是游戏中最长的流程。

但是战斗、谜题等相对比较有意思,也是推荐先期入手的。

第一章

《金庸群侠传5》主线攻略 全天书主线任务流程攻略

第二章

《金庸群侠传5》主线攻略 全天书主线任务流程攻略

第三章

《金庸群侠传5》主线攻略 全天书主线任务流程攻略

第四章

《金庸群侠传5》主线攻略 全天书主线任务流程攻略

第五章

《金庸群侠传5》主线攻略 全天书主线任务流程攻略

第六章

《金庸群侠传5》主线攻略 全天书主线任务流程攻略

第七章

《金庸群侠传5》主线攻略 全天书主线任务流程攻略

第八章

《金庸群侠传5》主线攻略 全天书主线任务流程攻略

第九章

《金庸群侠传5》主线攻略 全天书主线任务流程攻略

书剑恩仇录

和鹿鼎记类似。

第一章

《金庸群侠传5》主线攻略 全天书主线任务流程攻略

神雕侠侣

最后的章节难度较大。而且一定不能杀死赵敏。

第一章

《金庸群侠传5》主线攻略 全天书主线任务流程攻略

第二章

《金庸群侠传5》主线攻略 全天书主线任务流程攻略

第三章

《金庸群侠传5》主线攻略 全天书主线任务流程攻略

第四章

《金庸群侠传5》主线攻略 全天书主线任务流程攻略

侠客行

有较高的声望和地位要求。初期不容易达成。

第一章

《金庸群侠传5》主线攻略 全天书主线任务流程攻略

第二章

《金庸群侠传5》主线攻略 全天书主线任务流程攻略

倚天屠龙记

难度很高,声望要求也很高。

流程繁琐,boss战艰难,建议后期挑战。

第一章

《金庸群侠传5》主线攻略 全天书主线任务流程攻略

第二章

《金庸群侠传5》主线攻略 全天书主线任务流程攻略

第三章

《金庸群侠传5》主线攻略 全天书主线任务流程攻略

第四章

《金庸群侠传5》主线攻略 全天书主线任务流程攻略

第五章

《金庸群侠传5》主线攻略 全天书主线任务流程攻略

《金庸群侠传5》主线攻略 全天书主线任务流程攻略

碧血剑

比较简单,流程也短,可以初期完成。

第一章

《金庸群侠传5》主线攻略 全天书主线任务流程攻略

大结局-天门

收集至少7本金庸卷轴后就可以进入游戏的最终流程。

(具体还可以通过其它方法进入,请仔细查看本章触发条件)

最终章包含游戏的通关剧情、战斗以及天外天等彩蛋性质的战斗。

第一章

《金庸群侠传5》主线攻略 全天书主线任务流程攻略

第二章

《金庸群侠传5》主线攻略 全天书主线任务流程攻略

第三章

《金庸群侠传5》主线攻略 全天书主线任务流程攻略

第四章

《金庸群侠传5》主线攻略 全天书主线任务流程攻略

第五章

《金庸群侠传5》主线攻略 全天书主线任务流程攻略

第六章

《金庸群侠传5》主线攻略 全天书主线任务流程攻略

第七章

《金庸群侠传5》主线攻略 全天书主线任务流程攻略

转载请注明来自Nkqfj,本文标题:《金庸群侠传x0.5攻略(金庸群侠传5主线攻略 全天书主线任务流程攻略)》

每一天,每一秒,你所做的决定都会改变你的人生!

发表评论

快捷回复:

评论列表 (暂无评论,2人围观)参与讨论

还没有评论,来说两句吧...