区域活动,是幼儿园里孩子们非常喜欢的环节。
在这个环节,孩子们可以按照意愿自由选择活动区,在活动区里操作、摆弄、体验。当然,孩子们喜欢的区域活动离不开老师精心、辛勤的创设和耐心指导。今天,园长幼师通服务平台小编整编了幼儿园5大区域游戏指导方案,很实用,转给幼师朋友们参考。

一、美工区游戏指导方案
幸运飞艇168开奖 美工区游戏是幼儿对已有经验的表现、整合、理解和提升的过程,也是多元文化与传统文化的融合、传承过程。
幼儿园老师们要充分创造条件和机会,萌发幼儿对美的感受和体验,丰富其想象力和创造力,引导幼儿学会用心灵去感受和发现美,用自己的方式去表现和创造美。
美工区的创设要遵循以下3点要求:
① 美工区的整体环境要富有艺术气息,符合幼儿审美需求;
② 活动区空间大小要适宜;接近水源,便于幼儿在活动中自由取、换水;
③ 美工区的位置要靠近窗口,采光充足、利于保护幼儿视力。

二、自然角游戏指导方案
自然角是教师和幼儿共同创设,通过观赏植物、种植植物、饲养动物引导幼儿认识自然、融入自然、探究自然的有效场所。
培养幼儿在触摸、认识、观察、探索过程中亲近自然、热爱生命的情感。
自然角创设过程中教师需注意的问题:
1)目标要明确:要真正地理解自然角对幼儿发展的意义,了解创设的原则与幼儿年龄特点。
2)注重幼儿的参与:在自然角创设的过程中,自然角的风格如何,需要哪些容器和小生物,该怎样摆放,观察记录如何设置等一系列的问题,要鼓励幼儿积极参与。
3)不要过度保护:当幼儿想去自然角里观察动植物时,不要说“请小朋友不要把它们弄乱了”“不要乱摸”等等。

三、阅读区游戏指导方案
幼儿阅读区游戏是指教师根据教育目标和幼儿发展水平,有目的地创设活动环境,投放阅读活动材料,让幼儿按照自己的意愿和能力,进行看、讲、编、画及修补、自制图书等游戏活动。
幼儿阅读区游戏的指导要点:
1、阅读兴趣
教师通过投放或直接推荐适宜的图书,也可以通过在阅读区为幼儿讲故事,激发幼儿的阅读兴趣。
2、阅读习惯
√ 指导幼儿正确的坐姿,眼睛与书本的距离。
√ 从小班开始,指导幼儿学会用食指和拇指一页一页地翻书,阅读时保持安静、不吵闹、不打扰别人。
√ 对阅读习惯不好的幼儿,教师可以陪伴阅读予与指导。

四、科学区游戏指导方案
科学区游戏是指幼儿通过与环境、材料、同伴的多元互动,感知事物的特性以及事物之间的相互关系。
孩子们在自主操作探究的学习活动过程中发现问题、解决问题获得属于自己的经验,从而形成良好的学习品质和科学的思维方式。
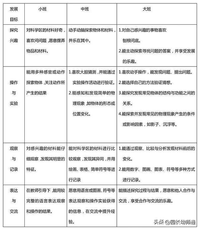
各年龄段的核心发展目标

五、表演区游戏指导方案
表演区是幼儿园中融合节奏乐表演、音乐表演、故事表演、舞蹈表演、时装表演于一体的表演空间。为幼儿提供各种道具和材料,进行表演活动的区域。
教师指导幼儿表演游戏的策略:
1)帮助幼儿储备丰富的表演内容,例如:儿童歌曲、律动、故事等。
2)帮助幼儿积累表演的经验,例如:教师有意识地带领幼儿一起表演。3)教师和幼儿一起丰富表演区的材料,支持和带动幼儿的表演活动。4)教师和幼儿一起熟悉故事,准备道具。5)教师经常观察和研究表演区幼儿的活动,适当的时候参与幼儿的表演。6)引导幼儿结成小组进行表演游戏。
7)每次区域活动结束时召开讨论和交流。
幸运飞艇官网 园长幼师通服务平台 为中国学龄前教育工作者提供专业资讯服务,致力于帮助托育园&幼儿园园长、教师专业化提升,为托育园&幼儿园提供专业服务的第三方服务平台。
*声明:本文大部分文字和图片均来自网络,由园长幼师通服务平台小编因教学和研究需要转载或选编的文章,重在分享优秀教育理念,版权归原作者所有,如有侵权,请后台留言联系删除。
转载请注明来自Nkqfj,本文标题:《幼儿园园长游戏攻略(幼儿园5大区域游戏指导方案)》
还没有评论,来说两句吧...