星程破解版玩不了(酒店APP竞品分析报告格林VS华住会)

星程破解版玩不了(酒店APP竞品分析报告格林VS华住会)

admin 2025-10-12 热文 1 次浏览 0个评论

酒店服务正加速从线下体验向数字化平台迁移,但“好用”的APP究竟长什么样?在格林和华住会这两款典型酒店类产品身上,我们看到了完全不同的路径选择:一个追求轻量与效率,一个偏好体系化与闭环。

本文聚焦酒店APP的底层架构、产品逻辑与体验细节,深入剖析两者在功能覆盖、会员体系、内容运营与产品定位上的差异。

酒店APP竞品分析报告:格林VS华住会

本人以往做竞品分析基本只有两个目的:功能借鉴、洞察竞品的业务方向。分析报告基本从没写过,输出的都是点状结论。当然,这跟本人以往公司要求有关,也跟本人长久以来一直负责B端产品系统有关系。凑巧,本人最近新学了一些产品知识,突然灵光一闪,换个角度思考,会不会不一样?于是,耐着心性,花了很多时间,编写了一份详实的酒店APP竞品分析报告,包含:行业分析、业务层面对比、产品层面对比、功能层面对比、产品迭代方向。

写这篇竞品分析报告的经历感受是很特别的。从纯C端角度思考,就不会太纠结系统实现逻辑上的问题,脑子里都是想怎么服务好用户。查了很多资料报告,让我对酒店行业有了更深的了解。多个方面去对比分析后,原以为全面落败的产品也会发现优势和机会……这也印证了那句至理名言:亲手做和说,完全不一样。

以下是正文:

1. 背景目的

中国头部酒店集团的会员规模竞争已进入“亿级时代”,其中三大巨头(华住、锦江、首旅如家)会员数均突破2亿,未来行业竞争焦点将进一步聚焦于会员活跃度提升与单客价值挖掘。格林酒店集团作为国内第四大酒店集团,已经积累了1亿用户,要以积极姿态应对头部酒店集团的竞争。

酒店APP作为官方最重要的订单来源,已成为现代酒店集团数字化转型的核心载体,是会员运营、数据资产沉淀、收益优化于一体的战略中枢。为应对行业白热化的竞争,挖掘会员价值,提升自有渠道销售对抗OTA依赖,打造一个用户体验良好的官方酒店APP至关重要。

本次竞品分析将通过对市场上有竞争力酒店APP产品的横向对比,分析他们的优势,找出自身存在的问题以及潜在的发展方向,设计产品改善方案。

2. 行业分析2.1. 行业简介

2.1.1 酒店行业的定义

酒店行业是一个多元化的行业,涵盖了为旅行者提供住宿、餐饮、娱乐和其他相关服务的各种企业和组织。这个行业的核心是为客人提供一个舒适的住宿环境。

酒店行业的主要组成部分包括:传统的酒店和汽车旅馆、度假村、长期住宿酒店、宾馆、旅馆和其他形式的短期住宿。这些酒店可以根据其服务、设施、位置、价格和目标市场进行分类。例如,奢华酒店通常提供高端的设施和服务,而经济型酒店则更注重基本的住宿需求和价格合理性。

2.1.2 酒店APP的核心需求

随着技术的发展,酒店行业也经历了许多变革。在线预订平台、数字支付系统和智能房间技术都已成为行业的标准。其中,酒店APP是酒店集团官方推出的移动端数字化中枢,其本质是通过智能终端重构“人-店-服务”的连接方式,实现客户从预订到离店全流程在企业内的数字化闭环。此外,酒店APP也是对抗OTA依赖,减少渠道佣金成本的战略级生态中枢。

酒店APP作为酒店最重要的直销平台,核心需求是提供全渠道最低的价格,同时要以数据智能驱动精准决策与动态运营,为会员提供最便利、最全面、最优惠的服务和产品。

2.1.3 酒店行业的名词释义

酒店APP竞品分析报告:格林VS华住会

小结

对于会员规模过亿的酒店集团而言,酒店APP已从单纯的预订工具升级为战略级生态中枢,不仅要提供最好的用户体验和最便宜的客房价格,还需同时满足用户价值深化、商业效率提升与数据驱动运营三大目标。

2.2. 行业发展分析

2.2.1.行业背景

2.2.1.1. 政治环境:政策规范与区域协同

(1)文旅复苏政策支持

各地政府将文旅作为经济复苏引擎,推出消费券(如杭州亚运住宿补贴)、智慧旅游示范区建设,推动高星酒店接入政务会议接待体系,提升政商客源占比。

(2)数据安全与隐私监管强化

《个人信息保护法》实施后,酒店需加密客户数据,第三方合作(如OTA)需明确授权,倒逼系统升级,合规成本上升10%-15%。

(3)区域一体化战略推动

长三角、大湾区试点“跨城积分通兑”,会员异地消费可享本地权益,提升连锁酒店区域协同效率。

2.2.1.2. 经济环境:成本压力与消费分化

(1)经营承压倒逼降本增效

2024年酒店RevPAR同比下降9.67%,平均房价降至199.92元,中小酒店现金流吃紧。

推动轻量化SaaS工具采购(如“美团既白”AI),替代高成本自研系统,IT支出优化30%。

(2)消费分层催生差异化供给

高端市场:奢华酒店绑定“住宿+黑珍珠餐饮”套餐(如万豪×美团),客单价提升40%。

下沉市场:经济型品牌深挖下沉市场(华住54%新店落三线以下),主打“低价+基础智能服务”。

(3)跨境游复苏带动技术投入

国际OTA(Booking、Airbnb)加码亚太市场,国内酒店接入多语言预订引擎需求激增。

2.2.1.3 社会环境:代际变迁与体验革命

(1)年轻客群主导需求重构

95后占异地游客44%,推动“酒店+汉服旅拍”“电竞房”等主题套餐增长127%。

娱乐需求升级:投屏兼容性、多平台流媒体成基础配置,影响30%预订决策。

(2)非住宿场景消费崛起

复合业态营收占比提升(如杭州诗莉莉酒店非房收入占35%),空间转型为“社交目的地”。

(3)可持续发展共识深化

人工智能引导节能(动态调节空调/照明),降低能耗成本15%。

低碳标签(如“绿色酒店认证”)提升年轻用户预订转化率12%。

2.2.1.4 技术环境:AI重构与生态整合

(1)AI从工具升级为决策中枢

降本:AI客服解决率95%(美团),替代50%人工咨询;RPA自动调价响应速度提升10倍。

增收:LSTM模型预测需求精度达88%,动态定价提升RevPAR 12%(华住中高端)。

(2)物联网与机器人普及

安防巡检、送物机器人渗透率达45%高星酒店,运维效率提升但ROI周期仍超3年。

客房智能设备(语音控温、无感退房)成中高端酒店标配。

(3)平台生态打破数据孤

美团等超级APP整合“住+X”(餐饮、景点),87%用户因组合优惠下单,交叉销售提升客单值。

会员体系互通(如万豪×美团黑钻),高净值用户转化率提升70%。

小结

政策方面:文旅复苏补贴与区域一体化推动行业协同。利好行业发展;同时强化数据合规,倒逼系统升级。经济方面:酒店收入降低不得不缩减技术投入,高端与下沉市场愈发分化,给酒店带来新的挑战,但国际游客激增,对酒店是利好消息。社会方面:年轻群体更注重体验、娱乐,酒店不再是单一的住宿场景,绿色低碳成为一些客人共识,行业多元化已成为不可阻挡的一股潮流。技术方面:随着AI、物联网、数字化在行业运用,客服、调价业务效率有了明显提升,带动收益增长。

综上所述,数据、技术的新要求给酒店带来了成本压力,市场分化给酒店运营带来了收入压力,但用好技术,把握政策、经济带来的新机会,拥抱社会潮流,将会是酒店行业焕发新机的重要转折。

2.2.2.行业发展分析

2.2.2.1. 行业规模分析

据中国饭店协会《2025中国酒店业发展报告》数据显示,截至2024年12月31日,中国住宿业设施总数为570104家,客房总规模19277554间。

2016-2024年中国酒店业的门店数和客房数呈现出波动增长的趋势。2016年,中国酒店业共有28.90万家门店,客房数为1410万间。到2024年,中国酒店业门店数增长至34.87万家,客房数达到1764万间。

酒店APP竞品分析报告:格林VS华住会

在中国酒店业设施34.9万家中,连锁酒店数约9.33万家,非连锁酒店数约25.54万家,门店连锁化率26.75%。中国酒店客房总数约1764万间,其中连锁客房数约707万间,非连锁客房数约1057万间,客房连锁化率40.09%,酒店品牌化的空间仍较大,发达国家酒店品牌连锁化率可达70%以上。

酒店APP竞品分析报告:格林VS华住会

从中国酒店业整体连锁化率情况来看,经济型 (二星级及以下)的连锁客房数是287.9万间,非连锁客房数是673.3万间,酒店连锁化率占29.96%。中档 (三星级)的连锁客房数是220.5万间,非连锁客房数是178万间,酒店连锁化率占55.33%。高档(四星级)的连锁客房数是120.4万间,非连锁客房数是148.9万间,酒店连锁化率占44.70%。豪华 (五星级)的连锁客房数是78.4万间,非连锁客房数是56.9万间,酒店连锁化率占57.98%。

随着一二线城市酒店市场的逐渐饱和,下沉市场已成为各大酒店集团争夺的新战场。高铁沿线、新兴旅游城市、中西部重点城市等高流量区域,将成为未来酒店品牌布局的重点。

酒店APP竞品分析报告:格林VS华住会

小结

高性价比的经济型酒店仍将是市场的主力军,而中高端酒店的需求也将随着消费升级而持续增长。对于国内连锁酒店集团而言,如何在一二线城市实现差异化竞争,同时在三四线城市推进存量酒店的轻改造和品牌升级,将是未来几年的主要发展方向。

2.2.2.2.行业发展阶段分析

2.2.2.2.1.酒店行业发展历程

中国酒店行业的发展主要经历了6个阶段,随着国民收入的持续增长和酒店业发展经验的积累,酒店行业已经从早期的探索阶段,迈入升级转型阶段,尤其是在数字化变革浪潮的带动下,智慧酒店应运而生。

酒店APP竞品分析报告:格林VS华住会

2.2.2.2.2.新时代的发展趋势和特点

据千际投行《2024年中国酒店行业研究报告》分析展示,中国酒店行业,在过去的几十年中,经历了从起步到快速发展的历程。随着经济的持续增长、消费升级以及国际化进程的加速,酒店行业正迎来一个新的黄金时代。在未来,这一行业将会呈现出以下发展趋势和特点。

技术驱动的创新与升级:随着科技的进步,尤其是人工智能、大数据和物联网的广泛应用,酒店行业将更加依赖技术来提供更优质、更个性化的服务。智能客房、无人前台、自助入住、智能语音助手等技术将逐渐普及,为客人带来更为便捷和舒适的住宿体验。绿色与可持续发展:环保和可持续性已经成为全球的共识。酒店行业也将更加注重绿色建筑、节能减排、废物回收和可持续供应链管理。未来的酒店不仅要为客人提供舒适的住宿环境,还要承担起对地球的责任,成为绿色和可持续发展的典范。多元化的业态融合:传统的酒店业务已经不能满足现代消费者的多样化需求。未来,酒店将更加注重与其他业态的融合,如文化、艺术、健康、娱乐等,打造综合性的休闲度假胜地。此外,酒店也将与零售、餐饮、办公等业态深度融合,为客人提供一站式的服务体验。本土化与全球化并行:随着中国酒店品牌的崛起,它们不仅要满足国内市场的需求,还要走出国门,进入国际市场。这就要求酒店品牌在全球化的同时,也要注重本土化,深入了解各个市场的文化和习惯,为当地客人提供贴心的服务。健康与安全成为核心:在经历了疫情之后,健康和安全已经成为消费者最为关心的问题。未来,酒店将更加注重健康和安全,从餐饮、客房到公共区域,都要确保为客人提供一个安全、卫生的环境。此外,酒店还会加强与医疗机构的合作,为客人提供健康检查、健康咨询等服务。更为灵活的商业模式:随着市场环境的变化,酒店行业也需要更为灵活的商业模式来应对。

小结

中国酒店行业正迎来技术驱动与绿色转型的黄金时代,人工智能、物联网等技术将全面普及智能服务,同时可持续发展理念深度融入建筑运营全链条。业态呈现多元化融合趋势,酒店加速整合文化、健康、零售等场景打造一站式体验,并在全球化扩张中强化本土化服务能力。健康安全成为核心诉求推动全流程升级,叠加灵活商业模式创新,共同构建行业竞争新格局。

2.2.3.竞争态势分析

2.2.3.1 产业地图

据前瞻产业研究院的《2024年中国酒店行业全景图谱》显示,中国酒店行业产业链上游主要包括房屋租赁及配套家具等供应商,还有食品饮料、酒店用品、智慧酒店解决方案等供应商。行业中游为不同等级的酒店,主要包括高端星级酒店、中端星级酒店以及经济型酒店。下游客户包括旅游客户、商务客户以及其他客户,酒店订购渠道主要包括旅行社、网络平台或者直接到店订购。中国酒店行业产业链如下图所示

酒店APP竞品分析报告:格林VS华住会

从中国酒店行业主要参与方看,上游主要包括万科、华润、富力、招商蛇口等酒店地产经营企业,还包括森源家具、金凤凰等家具生产企业,中游高端酒店主要有金陵饭店、希尔顿、香格里拉、建国饭店等,中端星级饭店主要包括全季酒店、山水时尚酒店、星程酒店、麗枫酒店等,经济型酒店包括如家、七天、汉庭、锦江之星等。酒店订购渠道主要有中国国旅等旅行社、携程等旅游酒店预订平台。

酒店APP竞品分析报告:格林VS华住会

2.2.3.2 同行业竞争者

由中国饭店协会、香港理工大学酒店及旅游业管理学院、盈蝶、携程集团联合发布的《2025中国酒店集团及品牌发展报告》展示,2024年度中国规模前50家酒店集团营业客房数共5393203间,营业门店数共62515家,分别同比增长13.17%和14.03%。前50家酒店集团占连锁酒店市场客房总量超过七成。TOP10占比接近六成。

据《连锁酒店投资框架:如何观测行业周期?》统计,锦江国际集团、华住酒店集团和首旅如家酒店集团是中国酒店行业的三大领军企业。整体来看,锦江、华住、首旅三足鼎立,CR3 为 38.2%,市占率分别为 17.62%、13.50%、7. 13%。

值得注意的是,我国酒店门店和客房连锁化率分别为26.75%、40.09%,同比分别下滑1.28个、0.86个百分点。相较于发达国家(70%以上),我国酒店品牌化的空间仍较大。

酒店APP竞品分析报告:格林VS华住会酒店APP竞品分析报告:格林VS华住会

2.2.3.3 波特五力模型分析

酒店APP竞品分析报告:格林VS华住会

小结

中国酒店行业作为旅游业的重要组成部分,其产业链涉及众多环节,从上游的供应商到中游的酒店经营,再到下游的消费者,每一个环节都扮演着至关重要的角色。酒店对上游供应商和下游购买者议价能力整体较弱,但潜在竞争者(如爱彼迎)及替代品(网吧/KTV)威胁小,行业护城河稳固。酒店集团要重点做好直销渠道的建设,提升渠道议价能力和行业竞争力。

中国酒店行业虽然起步很晚,但整体发展极快。国内前三酒店集团(锦江、华住、首旅)已经建立起明显的头部优势,前十已占据大部分连锁品牌市场,酒店集团品牌之间竞争激烈,但较于发达国家,中国的酒店品牌连锁化率仍有提升空间。中国酒店集团应利用好这一发展趋势,扩张酒店版图,扩大品牌影响力。

2.3. 行业分析总结

2019年疫情之后,酒店行业整体迎来复苏,连年增长,同时市场呈现两极分化趋势,高端酒店在一二线城市要思考如何实现差异化竞争,中低端酒店在三四线的下沉市场将是酒店扩张的主要战场。

酒店集团品牌之间竞争激烈,但中国的酒店品牌连锁化率仍有较大的提升空间。酒店集团应利用好这一发展趋势,扩张酒店版图,扩大品牌影响力。

酒店作为主要提供住宿服务的角色,面对潜在竞争者及替代品的威胁较小。酒店行业的上下游众多,且对上下游的议价能力整体较弱,为了提升议价能力和行业竞争力,酒店集团要重点做好直销渠道的建设。

随着时代的发展,酒店业开始进入整合和转型的新时期。一方面更高的合规要求、技术要求间接增加了酒店的成本压力,另一方面,人工智能、物联网等技术的普及,业态呈现多元化融合趋势,推动酒店加速整合文化、健康、零售等场景打造一站式体验,将持续为酒店降本增效、带来收入增长。酒店应迎合时代的趋势,为酒店客户提供更良好的住宿出行体验,从而提高收益。

3. 选择竞品3.1. 搜集竞品

本次报告,基于我们对“连锁酒店”、“酒店APP”的定义,通过行业榜单、在App Store搜索“酒店”、行业数据三种方式进行查找。

结合本次竞品分析的目的“对比行业内核心竞品,找出自身的优势和劣势,确定下一大版本迭代方向”,故从酒店规模、用户活跃数、APP排名为切入点,寻找同行业的领先产品,初步选择竞品。

(1)行业榜单

酒店APP竞品分析报告:格林VS华住会

根据中国饭店协会、香港理工大学酒店及旅游业管理学院、盈蝶、携程集团联合发布的《2025中国酒店集团及品牌发展报告》,整理中国前十酒店集团信息如下表:

酒店APP竞品分析报告:格林VS华住会

(2)在App Store搜索“酒店”

在搜索结果的APP列表往下翻找,翻到第7页第16位找到格林APP,排在格林APP前面的有酒旅平台APP 9个、酒店APP 4个(华住会、锦江荟、IHG洲际、亚朵)、出行APP 2个。

酒店APP竞品分析报告:格林VS华住会

打开专题“预定酒店”,展示的70% APP是OTA平台,只有6个酒店APP,其中并无格林APP。

酒店APP竞品分析报告:格林VS华住会

(3)使用行业数据榜单

根据七麦2025年7月应用月度排行榜酒店APP榜单排名,酒店官方APP中,华住会稳居第一,IHG洲际、锦江荟分列第七、第九,第十为格林,亚朵、东呈会分列十四、十五,其余APP是OTA平台。

酒店APP竞品分析报告:格林VS华住会

小结

根据以上搜索结果,排除OTA平台,仅对比国内酒店品牌,选择酒店官方APP排名靠前且重合度较高的初步圈定竞品如下:华住会APP、锦江荟APP。

3.2. 确定竞品

基于上述核心竞品,加以对比分析。

酒店APP竞品分析报告:格林VS华住会

小结

通过以上方面分析竞品可以看出:

(1)锦江酒店集团规模最大,门店、客房最多。

(2)华住虽然集团规模不如锦江,但最早发力APP产品建设,并在会员数量、订单直销占比各方面都全面领先。

(3)结合功能、技术与性能以及APP评分来看,华住会APP更为酒店会员考虑,整体用户体验更好。

最后,结合本次竞品分析的目的“对比行业内核心竞品,找出自身的优势和劣势,确定下一大版本迭代方向”,选择华住会APP为格林APP的重要核心竞品,作为下文的重点分析对象。

4. 对比分析4.1. 业务层面对比分析

酒店APP的主要的用户对象是 C 端用户,为他们提供出行住宿需求。该部分主要通过对格林酒店APP、华住会APP的用户画像指标来对比分析。选取的主要指标为年龄,性别,地域特点分布。

说明:数据来源为百度指数。由于关键词“格林”包含多个关键词意思,而百度指数没有“格林酒店”关键词,综合考虑选用“格林豪泰”(格林酒店相关搜索指数最高的关键词)代替“格林酒店”关键词进行对比分析。

4.1.1.用户画像

4.1.1.1 年龄分布

酒店APP竞品分析报告:格林VS华住会

通过百度指数的数据来看,格林和华住的主要用户群体都是以青中年为主。

青少年群体(≤19岁),格林占比9.1%略大于华住的8.3%。格林的用户人群中占比最高的是30-39岁,占比34%;华住用户人群中占比最高的是20-29岁,占比40%。中青年群体(20-39岁)占了2款软件用户群体的绝大多数,格林为65%,华住为72%。中青年群体是社会的中流砥柱,处于人生经济实力上涨阶段,消费能力更强,对住宿体验的要求更高。中老年群体(≥40岁),格林占比26%明显大于华住的19%。中国已经步入老龄化社会,离退休的老年人增加,同时老年人的消费能力也不断增加,酒店应开始关注老年人的使用体验。

4.1.1.2 性别分布

酒店APP竞品分析报告:格林VS华住会

通过百度指数的数据表明,格林和华住的搜索人群年性别都是

男性占了大部分。2 款软件搜索人群中男性比例超过了 60%。格林的用户

搜索男女比例约为 6.5:3.5,华住搜索男女比例约为 6:4。格林的男性

搜索人群的比例比华住稍高一些。这表明 2 个酒店品牌的主要用户以男性 为主,格林男性用户比例略高于华住。

男性用户比例高于女性,这很可能是男性商务出差比较多。

4.1.1.3 地域分布

酒店APP竞品分析报告:格林VS华住会

通过百度指数的数据表明,格林和华住会的搜索人群最多来自于江苏省。2 款软件搜索人群数据比例都表明了来自江苏省的比例远高于其余 9 个省。

格林搜索人群比例最高的三个省份是:江苏、山东、安徽,其余7个省份依次为北京、上海、河南、浙江、广东、河北、辽宁。

华住会搜索人群比例最高的三个省份是:江苏、北京、浙江,其余7个省份依次为山东、上海、广东、河南、四川、安徽、陕西。

幸运飞艇开奖记录 80%的省份是相同的,这表明格林和华住会的搜索人群的地域特点大致相似。大部分分布在东南沿海省份,所以较不发达地区的东南沿海人口、经济、交通、消费都较为发达。

4.1.1.4 搜索指数

酒店APP竞品分析报告:格林VS华住会

从近半年的搜索指数中可以发现:

华住会的搜索指数要比格林高出一个数量级别(2000+:200+)。华住会的搜索量呈现出周期性起伏的规律,每周日是低谷期,周一到周五是高峰期;在特殊的时间节点(春节后复工后第一周)华住会的搜索量暴增。格林的整体搜索量趋势较为平稳,有轻微波动但是影响并不是特别大。

小结

(1)年龄结构

青中年(20-39岁)占绝对主力——华住72%,格林65%。华住会更“年轻”:20-29岁高达40%,而格林30-39岁占比最高(34%)。格林“高龄”特征明显:40岁及以上占26%,显著高于华住的19%。

(2)性别结构

两款 App 均以男性为主,男性占比均超六成;格林男女比例约 65:35,华住约 60:40,格林男性浓度略高。

(3)地域分布

两省高度重叠:江苏均为第一大来源地;前10省中8省重合(苏、京、浙、鲁、沪、粤、豫、皖)。整体呈现“东南沿海集中、中部跟进、西部相对薄弱”的格局,与区域经济及交通发达程度正相关。

(4)搜索热度

量级差距:华住日均搜索指数2000+,格林仅200+,相差一个数量级。周期特征:华住呈“工作日高、周日低”的商务脉冲,春节后复工第一周出现尖峰;格林全年走势平稳,波动微弱

4.1.2.迭代产品趋势对比

4.1.2.1 格林和华住会近一年版本记录

(1)华住会APP近一年版本历史记录

酒店APP竞品分析报告:格林VS华住会

(2)格林APP近一年版本历史记录

酒店APP竞品分析报告:格林VS华住会

截止至 2025.7.29,格林APP近一年迭代15次,其中优化用户体验次数达 11次(73%),系统修复为 3 次,功能升级1次。

华住会APP近一年迭代 23次,其中升级迭代次数8次(73%),优化体验系统修复为 15 次(65%)。

4.1.2.2 产品迭代趋势

从格林、华住会近一年的版本记录可以看出,两个APP都没有大的改动,主要在优化用户体验和系统问题修复。

格林最大的改动是“预定加购会员卡”功能,说明格林比较关注会员开发业务。

华住会则包含一次较大版本升级(4.0→4.5),但未说明升级的具体内容。

小结

格林、华住的业务都已经基本稳定,酒店经营的核心已经从市场扩张,转向为酒店会员提供更好的体验服务。

4.1.3.业务定位对比

酒店APP竞品分析报告:格林VS华住会

小结

价格带:格林死守经济型,华住已把主战场抬到250-500元中端区间,并通过高端线继续上探。资产模式:格林“极致轻资产”把风险转给加盟商,盈利稳但天花板低;华住“直营示范+加盟复制”兼顾品牌力与规模,溢价空间更大。客群差异:格林吃“性价比”红利,用户年龄偏大、地域更下沉;华住用多品牌“漏斗”截流,从学生到高净值一网打尽,会员粘性与复购显著更高。战略走向:格林需突破中端产品占比(仅2%)以摆脱经济型微利困境;华住则继续下沉三四线并加快海外布局,用品牌梯队和数字化护城河巩固领先地位。4.2. 产品层面对比分析

4.2.1.产品模块拆解

格林APP模块拆解思维导图

酒店APP竞品分析报告:格林VS华住会

华住会APP模块拆解思维导图

酒店APP竞品分析报告:格林VS华住会

4.2.2.产品结构对比

格林APP的功能模块主要被分为:首页、订单、行程、钱包、我的。

华住会APP的功能模块主要被分为:首页/推荐、逛逛、服务、华住号、会员。

两款APP都划分为5个大模块,从模块定位来看,格林APP的“首页、行程、我的”可以对应华住会APP的“推荐、服务、会员”模块,其余两个模块“订单、钱包”与“逛逛、华住号”无法互相对应。

下面将针对这两款产品从页面布局以及功能设计两方面展开对比与分析。

4.2.2.1. 第一个模块:首页VS首页/推荐

酒店APP竞品分析报告:格林VS华住会

(1)格林APP第一个模块功能说明

酒店APP竞品分析报告:格林VS华住会

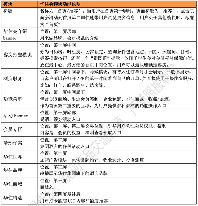
(2)华住会APP第一个模块功能说明

酒店APP竞品分析报告:格林VS华住会

小结

通过对比发现,在第一个模块,两款产品的产品功能定位基本一致,在框架布局和功能设计上则是华住会APP更胜一筹。

界面框架上:

在第一屏,两款产品都采用了banner、预定客房、功能菜单、活动banner自上而下的布局。在第二屏则有所不同,格林APP为活动、会员福利、商城,华住会则是会员专区、活动优惠、品牌加盟模块;华住会APP将会员专区放在更靠前、更醒目的位置,引导用户关注会员权益、福利,进一步强调品牌会员的优势。在第三屏及往后,格林APP是匹配加盟,华住会APP则是品牌加盟、商城、华住精选推荐和UGC内容。

功能设计上:

第一个模块名称:华住会APP的第一个模块名称为“首页/推荐”。当用户在首页第一屏时,页面标题为“推荐”,点击页面会滑动到首页第二屏快速带用户浏览更多信息,用户处于其他模块时,标题为“首页”,体现出产品对用户浏览首页场景的思考,显然比格林的“首页”好。顶部banner:格林APP将其作为活动引流,符合常规的APP设计;华住会APP则是将其用来做自身品牌、会员权益的介绍,以最醒目的方式强调会员至上。活动广告/商城入口:格林APP在首页有3个活动广告入口、2个商城入口(功能菜单-商城、168商城),功能有些冗余,浪费空间,还会造成用户理解混乱;华住会APP的功能划分较为清晰,2个活动广告入口、1个商城入口。会员专区:格林APP的会员专区入口比较深,在第二屏且需要点击切换才能到达,功能和内容更少;华住会APP的会员专区则是在第一屏、第二屏交界位置,引导用户关注会员权益、福利,不用额外点击操作就能看到。

4.2.2.2. 第二个模块:订单VS逛逛

酒店APP竞品分析报告:格林VS华住会

(1)格林APP第二个模块功能说明

酒店APP竞品分析报告:格林VS华住会

(2)华住会APP第二个模块功能说明

酒店APP竞品分析报告:格林VS华住会

小结

通过对比发现,两款产品在第二个模块的产品定位完全不同。

格林APP在第二个模块用于展示用户订单,方便用户查看已预订和历史订单。但在酒店订单>状态层级最后,有一个“早餐券”,同时在其他订单中又有早餐订单,看起来有点层级定位混乱。

华住会APP在第二个模块则是完全围绕“内容”,有平台的营销活动,有推荐的热门旅游目的地,有用户生成的住店种草笔记,旨在通过这些内容的吸引用户,刺激用户,最终实现转化下单的目标。

4.2.2.3. 第三个模块:行程VS服务

酒店APP竞品分析报告:格林VS华住会

(1)格林APP第三个模块功能说明

酒店APP竞品分析报告:格林VS华住会

(2)华住会APP第三个模块功能说明

酒店APP竞品分析报告:格林VS华住会

小结

通过对比发现,两款产品在第三个模块的定位大致相同,都是围绕给客户提供更好的“住前、住中、住后”服务。

华住会APP的服务内容更多,信息框架对用户也更加友好,在该模块功能设计上再次强调了“会员至上、会员最重要”。

格林APP的行程助手功能更少,且行程功能目前有bug,下单成功后,行程列表依然为空。此外,在行程列表下还有活动banner,在提供客户住宿服务的同时再次进行营销不太友好。

4.2.2.4. 第四个模块:钱包VS华住号

酒店APP竞品分析报告:格林VS华住会

(1)格林APP第四个模块功能说明

酒店APP竞品分析报告:格林VS华住会

(2)华住会APP第四个模块功能说明

酒店APP竞品分析报告:格林VS华住会

小结

通过对比发现,两款产品在第四个模块的产品定位完全不同。

格林APP的第四个模块是钱包,说明储值支付是格林比较重要的一个业务板块。格林应该是将所有跟支付相关的功能都集中在该模块,然而,支付的部分功能难以使用;钱包里面概念太多,导致用户感觉重复、分类不清、难以理解,使用体验不好。

华住会APP在第四个模块则是完全围绕企业用户,说明华住的企业客户已经有很大的规模,可以贡献相当比重的订单量。华住号模块展示企业会员权益、快速预定模块、企业功能菜单以及企业用户的福利积分。

4.2.2.5. 第五个模块:我的VS会员

酒店APP竞品分析报告:格林VS华住会

(1)格林APP第五个模块功能说明

酒店APP竞品分析报告:格林VS华住会

(2)华住会APP第五个模块功能说明

酒店APP竞品分析报告:格林VS华住会

小结

通过对比发现,两款产品在第五个模块的定位基本相同,都是围绕用户权益、积分、订单、设置。

除了基本的个人中心功能,格林APP使用两个banner引导用户参与营销活动、点评订单,希望用户产生更多消费;华住会APP则是使用较大篇幅让用户关注获取和使用积分福利,赠送给用户更多权益。

产品结构对比总结

总体来看,格林 APP 与华住会 APP 均以 5 个一级 Tab 完成信息架构的搭建,核心功能客房预订、订单、会员、客服都能被触达。但二者在“业务定位清晰度、信息层级效率、会员心智渗透”三个方上差异明显,优劣对比如下:

(1)整体页面布局

格林:以“工具箱”思路铺陈功能(首页集预订、活动、商城、加盟于一体),追求“一站式服务”,结果导致同一类入口重复、信息噪音大。华住:以“会员旅程”为主线,各Tab各司其职(推荐→种草→服务→企业→会员),页面留白与视觉动线更克制,用户认知负担更低。

(2)首页对比

格林:首屏承载过多营销(4个活动入口、2个商城入口),会员福利被折叠到第二屏,弱化会员心智。华住:首屏即把“会员权益”放在视觉黄金区,banner用于品牌背书而非纯活动导流,强化信任感。

(3)订单 VS 逛逛

格林:第二Tab直接呈现订单列表,工具属性强,但早餐券/早餐订单层级混乱。华住:第二Tab改为“内容种草”,用目的地、UGC笔记激发潜在需求;订单被拆至“会员”Tab,虽多一次点击,却换来逛逛场景的无干扰体验。

(4)行程 VS 服务

格林:行程助手功能单薄且存在空列表bug,叠加营销活动banner,服务属性被削弱。华住:服务Tab用顶部banner强化会员心智,全部服务按场景分类,一目了然;还设置凸起Tab强化入口。

(5)钱包 VS 华住号

格林:把C端所有支付、储值、积分、商城券塞进“钱包”,概念繁多(K币、碳币、商城预存款…),用户难以理解。华住:第四个Tab直接定位“企业会员”,为企业差旅场景提供专属快捷通道,功能垂直、价值清晰。

(6)我的 VS 会员

格林:会员权益展示浅,积分玩法单一,用banner强推活动。华住:会员Tab顶部即会员码,下方细分订单/发票/优惠券/储值/积分各个模块划分清晰,并在积分区构建“赚-花”任务体系,提升粘性。

【优劣总结】

华住会APP:以会员为核心,信息架构清晰、场景闭环完整,用户教育成本低;没有明显缺点。

格林APP:功能颗粒度细、覆盖面广,可满足“预订+商城+加盟”多元需求;但入口重复、概念混杂,易导致用户迷失。

4.3.功能层面对比分析

4.3.1.客房预定功能对比分析

为了聚焦两款产品的功能细节设计,以最普遍的场景“预定指定日期和指定地点的酒店”来对比分析两款产品在功能、交互设计方面的差异。

4.3.1.1.客房预定功能对比

酒店APP竞品分析报告:格林VS华住会酒店APP竞品分析报告:格林VS华住会酒店APP竞品分析报告:格林VS华住会

小结

总体来说,华住会APP的客房预定功能更丰富,操作更为流畅,像贵即赔、支付完成引导客房服务的设计,都让用户体验更优,而且还有团券、床上用品多种商品可供销售;格林APP则符合客房预定的基础核心功能,有天气查看的独有功能,但在价格排序、支付方式、支付完成页可以做更多用户体验的设计,同时仅有客房、早餐可做销售。

4.3.1.2.客房预定交互设计对比

4.3.1.2.1.格林APP交互设计

(1)预定客房功能流程

酒店APP竞品分析报告:格林VS华住会

(2)预定客房功能流程页面

酒店APP竞品分析报告:格林VS华住会

(3)预定客房功能最快路径操作步骤:

首页:点击日历1次、选择入住日期1次、选择离店日期1次、点击关键词输入框1次(跳转搜索页)

搜索页:键盘输入目的地1次、搜索列表选择酒店1次(跳转酒店详情页)

跳转酒店详情页:选择房型1次、选择价格1次(点击预定跳转提交订单页)

提交订单页:键盘输入入住信息1次、点击提交订单1次(支付弹框)

支付弹框:选择微信/支付宝支付1次(默认储值,大部分用户一定要切换支付方式)、确认支付1次,跳转第三方完成支付1次,确认支付完成1次(跳转支付完成页)

完成客房预定,至少需要点击11次,键盘输入2次,跳转支付1次。

4.3.1.2.2.华住会APP交互设计

(1)预定客房功能流程

酒店APP竞品分析报告:格林VS华住会

(2)预定客房功能流程页面

酒店APP竞品分析报告:格林VS华住会

(3)预定客房最快路径操作步骤:

支付弹框:选择微信/支付宝支付1次(大部分用户不需要切换支付方式)、确认支付1次,跳转第三方完成支付1次,确认支付完成1次(跳转支付完成页)

完成客房预定,至少需要点击10次,键盘输入2次,跳转支付1次。

小结

总体来说,两款产品的预定客房功能交互设计都非常流畅,都能在15步操作以内完成客房预定。华住会APP的流程可操作节点更多,但前后呼应,操作反馈符合用户预期;格林APP存在关键词无法带回首页的问题,与用户预期不符,需进一步优化。

4.3.1.3.客房预定功能对比分析小结

在功能上,格林APP满足基础预订需求,独有天气提示;华住会APP功能更全,涵盖贵即赔、支付后服务引导、多元商品销售等高阶能力。

在交互上,格林APP存在关键词无法带回首页问题、默认储值支付等不便;华住会流程连贯,支付默认常用方式更顺。

4.3.2.会员功能对比分析

……

4.3.3.商城功能对比分析

……

功能层面对比分析总结

……

总的来说,华住会APP页面信息更饱满、功能更丰富,格林APP相对简洁但略显老旧、功能需完善。

4.4. 对比分析小结

随着酒店行业进入存量竞争阶段,会员运营和体验升级成为核心战场。本次竞品分析将华住会APP作为对标对象,从业务、产品、功能三维度对比格林APP,得出以下结论:

(1)业务层面

用户结构差异:格林用户更“高龄”且下沉(40岁以上占26%,地域更分散),华住会用户更年轻(20-29岁占40%)、集中在一二线城市。品牌影响力差距:华住搜索指数是格林的10倍,且呈“工作日脉冲”的商务特征,反映其品牌心智更强;格林全年平稳,用户粘性较低。战略方向:格林死守经济型(旗下中高端酒店占比仅2%),需突破低价心智;华住通过多品牌梯队(经济-高端全覆盖)已建立溢价能力,正向三四线及海外扩张。

(2)产品层面

架构效率:格林以“工具箱”式布局,入口重复(活动banner随处分布),会员权益感知弱;华住以“会员+旅程”为主线,Tab分工明确。会员渗透:华住将会员权益置顶、积分任务体系化,强化复购;格林会员权益展示浅,积分玩法单一(K币/碳币概念混乱)。

(3)功能层面

核心场景:格林仅满足基础预订,独有天气提示但价值有限;华住通过“贵即赔”“支付后服务引导”构建信任与体验闭环。交互设计:格林存在关键词无法返回、默认储值支付等反直觉设计;华住流程连贯,处处为用户体验考虑。5. 竞品分析结论5.1 SWOT分析

全篇通过对格林APP和竞品华住会APP的对比分析,在结合行业背景的前提下,输出了对全面的:产品数据、产品业务、产品结构、产品功能、产品的用户画像、产品迭代情况的分析要点。

下面则以 SWOT 方法进行分析要点的整理和结论输出,找出自身存在的问题以及潜在的发展方向,为设计产品改善方案提供方案储备。

酒店APP竞品分析报告:格林VS华住会

结论方向一:以“银发友好”为锚点,打造中老年客群第一选择

放大中老年用户多和银发经济的优势,产品增加老年关怀设计,推出康养权益等,提高中老年复购率。重视IT技术,不断迭代优化,根治产品体验不佳的问题。

结论方向二:用“高质平价”重新锚定品牌心智,实现品牌影响力跃迁

针对品牌廉价认知,以“花得少住得好”口号在主流媒体、社交媒体、短视频和私域等渠道广泛宣传,配套推出试睡产品、体验套餐,借助低价和下沉市场网络覆盖优势,在短期内提升品牌认知,把性价比重新定义为“平价不低质”。

结论方向三:重构会员权益体系,提高直销占比

围绕会员权益弱和积分复杂问题,合并打造“一套”积分体系,赋予会员新的权益特权,持续营销推广,提升会员活跃率、复购率。建立合理的会员销售体系,实现良性的可持续的会员增长。

结论方向四:打造“住宿+”多元增收模型

破解酒店产品单一与潜在竞争者的替代威胁,围绕不同客群需求推出康养套餐、旅行套餐、零售套餐等,把单房收益升级为套餐收益,增加非房收入。

5.2 迭代方向

通过对格林APP和华住会APP的业务、产品和功能层面比较分析,发现格林APP全面落后,需要补足的方面比较多。格林可以先从问题修复和功能优化、丰富产品体系和会员权益着手,短期内改善产品羸弱的现象。长期来看,格林还是需要对APP进行产品重构,注重服务中老年客群,并持续市场营销和品牌升级,从而在竞争激烈的酒店行业形成差异化优势。

(1)问题修复和功能优化

排查行程助手功能,使其可用。细分活动类型,明确活动定位,减少活动banner数量,提高单个活动banner的转化率。优化预定客房流程,比如:预定客房关键词无法带回、调整房价排序、跳转默认支付方式等,使之与用户预期相符,提升用户体验。

(2)丰富产品体系和会员权益

酒店上线组合产品,形成“客房+门票/餐饮/康养/零售/旅游”等多元化的商品体系。增加会员权益并在APP内置顶宣传,增加会员发展、拉新力度,比如:买会员送首晚、会员买一送一等。弱化钱包功能,强化会员权益和服务,统一“一套”积分体系,明确“票、券”的定义和分类,减少会员的学习成本。

(3)产品重构

建议以“首页、活动/商场、服务、企业号、会员”为一级产品模块,重新梳理产品功能结构、页面框架,降低用户心智认知成本。重新设计产品风格,统一主题色,通过UI/UX设计,改善用户对产品的认识。新架构要围绕“服务用户”为中心,突出会员权益。提供“长辈模式”,对中老年用户友好。

(4)市场营销和品牌迁跃

以“花得少住得好”口号,联动小红书、抖音、微信号等新媒体,通过分享送积分、权益、优惠券等福利,获得市场关注。紧跟新潮时事,比如:苏超、体育赛事、明星演唱会等,提前发布营销活动,配套活动相关权益和服务,使酒店品牌出圈。打造“银发友好”酒店,提供血压计、常用药箱、晨练地图,形成差异化记忆点,同步在抖音、快手投放“和老伴去旅行”系列短视频,强化品牌温度,把“中老年人群首选的亲民高质连锁酒店”这一心智坐实,在老龄化与文旅复苏的双重红利中实现可持续增长。

本文由 @吴德馨 原创发布于人人都是产品经理,未经作者许可,禁止转载。

题图来自Unsplash,基于CC0协议

幸运飞艇168开奖 该文观点仅代表作者本人,人人都是产品经理平台仅提供信息存储空间服务。

转载请注明来自Nkqfj,本文标题:《星程破解版玩不了(酒店APP竞品分析报告格林VS华住会)》

每一天,每一秒,你所做的决定都会改变你的人生!

发表评论

快捷回复:

评论列表 (暂无评论,1人围观)参与讨论

还没有评论,来说两句吧...