小人推箱子攻略(如何使用C语言编程实现一个推箱子游戏技术核心和算法实现)

小人推箱子攻略(如何使用C语言编程实现一个推箱子游戏技术核心和算法实现)

admin 2025-10-19 资讯 1 次浏览 0个评论

推箱子游戏是一款很有趣味的游戏,其开发过程有一定的技巧和方法,其中涉及软中断、二维数组、键盘操作以及图形化函数等方面的知识。本游戏的开发者需要基本掌握显示器中断寄存器的设置、二维数组及结构体的定义、键盘上键值的获取、图形方式下光标的显示和定位,以及部分图形函数的使用。在本章中,将使用C语言实现一个典型的推箱子游戏,向读者讲解其具体实现过程,并剖析技术核心和实现的算法。

幸运飞艇开奖网

项目规划分析

在软件项目开发过程,规划分析是首先需要完成的工作。在本节中,将详细讲解本推箱子游戏的项目规划分析方面的工作。

1.1.1 功能描述

本游戏一共4关,由易到难,每一关都有初始化、按键处理、重置及退出功能。

① 初始化包括屏幕初始化和每一关卡的初始化,屏幕被初始化为宽80像素,高25像素。

幸运飞艇168开奖 ② 按键处理包括移动小人和移动箱子,通过移动上下左右键来控制小人的移动,从而推动箱子,以把箱子推到指定的目的地为过关。

③ 每一关都可以重置,按空格键可以重置当前关。

④ 按【Esc】键可以在任何时候退出游戏。

1.1.2 功能模块分析

本程序包括5个模块,分别是初始化模块、画图模块、移动箱子模块、移动小人模块和功能控制模块,如图1-1所示。各个模块的功能描述如下。

如何使用C语言编程实现一个推箱子游戏?技术核心和算法实现

图1-1 功能模块图

(1)初始化模块

该模块包括屏幕初始化和游戏第一关的初始化。屏幕初始化用于输出欢迎信息和操作提示,游戏每一关的初始化是构建每一关的关卡。

(2)画图模块

该模块主要是被其他模块调用,用于画墙、在空地画箱子、在目的地画箱子、画小人和画目的地。

(3)移动箱子模块

该模块用于移动箱子,包括目的地之间、空地之间和目的地与空地之间的箱子移动。

(4)移动小人模块

该模块用于控制小人移动,从而推动箱子到目的地。

(5)功能控制模块

该模块是几个功能函数的集合,包括屏幕输出功能、指定位置状态判断功能和关卡重置功能。

1.1.3 剖析执行流程1.任务执行流程

游戏从第一关开始,按上下左右方向键控制小人移动来推动箱子,可以在游戏中的任何时候按【Esc】键退出。如果游戏无成功希望,可以按空格键回到当前任务的开始状态;如果成功完成当前关,则进入下一关,如果当前关是最后一关,则显示通关信息,提示游戏结束。图1-2显示了任务执行的流程。

如何使用C语言编程实现一个推箱子游戏?技术核心和算法实现

图1-2 任务执行流程图

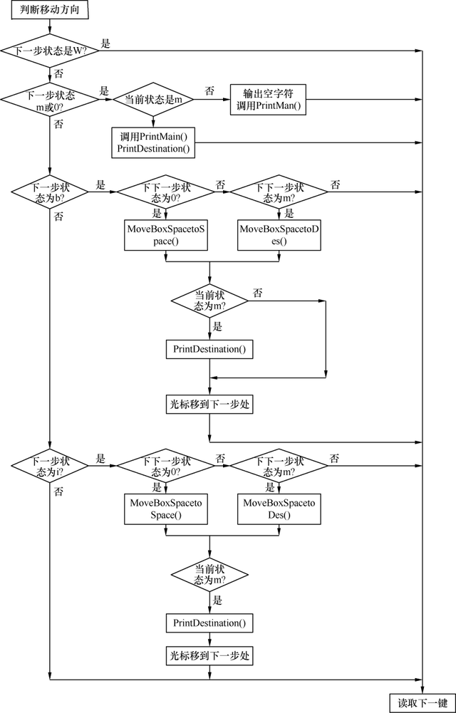
2.小人移动流程图

小人移动的方向有4个,move()函数(处理小人移动的函数)对这4个方向移动的处理都一致,只是调用函数时的参数有所不同。首先判断小人移动的方向,然后根据小人所处的当前状态、下一步状态或者下下一步状态进行适当的处理。处理过程如图1-3所示。

如何使用C语言编程实现一个推箱子游戏?技术核心和算法实现

图1-3 小人移动流程图

经过游戏运作流程的分析和试玩过程可知,推箱子游戏是一款很有趣味的游戏,其开发过程需要一定的技巧和方法,其中涉及到软中断、二维数组、键盘操作以及图形化函数等方面的知识。本游戏的开发者需要基本掌握显示器中断寄存器的设置、二维数组及结构体的定义、键盘上键值的获取、图形方式下光标的显示和定位,以及部分图形函数的使用。

1.2 设计数据结构1.设置全局变量

定义二维数组char status[20][20],用于记录屏幕一个点的状态。其中,“0”表示什么都没有,“b”表示箱子,“w”表示目的地,“i”表示箱子在目的地。首先将屏幕20×20范围内的状态初始化为0。然后根据具体情况,在画箱子时,将箱子所在点的状态改为“b”;在画墙壁时,将墙壁所在点的状态改为“w”;在画目的地时,将目的地所在点的状态改为“m”;当箱子被推到目的地时,箱子所在点的状态改为“i”,如果每一关中所有目的地的状态都为“i”,则说明该关已完成。

定义全局变量,char far *printScreen=(char far*)0xB8000000,用于在屏幕上输出字符。彩色显示器的字符缓冲区首地址为0xB8000000,每一个字符占2个字节(第一个字节为ASCII值,第二个字节为颜色值),字符模式下屏幕宽80像素,高25像素,一屏可以写80×25个字符。

2.定义结构体

定义结构体struct winer,用于判断每一关是否已完成。其中x用于存放目的地的横坐标,y用于存放目的地的纵坐标。如果所有表示目的地坐标对应的状态都为“i”,即箱子在目的地,则表示已经过关,可以进入下一关。该结构体的初始化在每一关的初始化时进行,具体代码如下所示。

typedef struct winer{ int x; int y; struct winer *p;}winer;1.3 规划系统函数

系统函数是整个项目的灵魂,项目中的功能都是通过函数实现的,所以本阶段的工作十分重要。在本阶段要提前做好分析和规划工作,力争为后面的工作打好基础。

1.putoutChar()

(1)函数原型:void putoutChar(int y,int x,char ch,char fc,char bc)

(2)功能:putoutChar()函数用于在屏幕上的指定位置输出指定的字符。其中,x、y指明输出的位置,ch表示输出的字符,fc表示输出的字符颜色,bc表示背景色。

2.printWall()

(1)函数原型:void printWall(int x,int y)

(2)功能:printWall()函数用于画墙壁,传入参数x、y指明位置。该函数调用putoutChar()进行输出,以黑色为背景画绿色墙,用小方块表示墙(ASCII值为219)。

3.printBox()

(1)函数原型:void printBox(int x,int y)

(2)功能:printBox()函数用于在非目的地画箱子,传入参数x、y指明位置。该函数调用putoutChar()进行输出,以黑色为背景白色箱子,用ASCII值为10的字符表示箱子。

4.printBoxDes()

(1)函数原型:void printBoxDes(int x,int y)

(2)功能:printBoxDes()函数用于在目的地画箱子,传入参数x、y指明位置。该函数调用putoutChar()进行输出,以黑色为背景画黄色箱子,仍用ASCII值为10的字符表示箱子。

5.printDestination()

(1)函数原型:void printDestination(int x,int y)

(2)功能:printDestination()函数用于画目的地,传入参数x、y指明位置。该函数调用putoutChar()进行输出,以黑色为背景画黄色目的地,用心形表示(ASCII值为003)。

6.printDestination1()

(1)函数原型:void printDestination1(int x,int y,winer **win,winer **pw)

(2)功能:printDestination1()函数与printDestination()函数功能基本相同,都是画目的地函数,但是printDestination1()增加了记录每一个目的地位置的功能。其中x、y指明目的地的位置,每一关的所有目的地位置存放在结构体struct winer中,形成一条链表,**winer返回链表的头,**pw则指向链表的尾部。

7.printMan()

(1)函数原型:void printMan(int x,int y)

(2)功能:printMan()函数用于画小人,x、y指明画的位置。该函数通过软中断来实现,首先设置寄存器AX的高位和低位,设置高位0xa表示在光标位置显示字符;设置低位02(ASCII值),表示输出的字符;然后设置寄存器CX为01,表示重复输出的次数,这里只输出一次;最后产生类型为0x10的中断,表示显示器输出。

8.init()

(1)函数原型:void init()

(2)功能:init()函数用于初始化屏幕。该函数首先用两个for循环初始化屏幕20*20范围内的状态,初始化为0,以后根据实际情况重新赋值;然后设置屏幕输出状态,设置寄存器AX的高位为0,低位为3,表示以80*25的彩色方式显示;最后移动光标到指定的位置输出操作提示信息以及版权信息。

9.初始化游戏

(1)函数原型:winer *initStep1()、winer *initStep2()、winer *initStep3()、winer *initStep4()

(2)功能:这几个函数分别初始化游戏的第一关到第四关。这些函数的功能和实现步骤相似。首先根据需要在指定的位置画墙壁和画箱子,在这里可以设置游戏的难度,初始化的墙壁越复杂,箱子越多,则游戏就越难。游戏的第一关至第四关难度依次增加。然后分别调用printDestination1()和printMan()函数画目的地和小人。函数返回包含各个目的地位置的链表。

10.移动箱子

(1)函数原型:void moveBoxSpacetoSpace(int x,int y,char a)、void moveBoxDestoSpace(int x,int y, char a)、void moveBoxSpacetoDes(int x,int y,char a)、void moveBoxDestoDes(int x,int y,char a)

(2)功能:这几个函数实现的功能分别是人空地移动箱子到空地、从目的地移动箱子到空地、从空地移动箱子到目的地和中从目的地移动箱子到目的地。x、y指明小人当前所处的位置,字符a表示移动的方向,有“u”“d”“l”和“r”4个值,分别表示向上、下、左、右移动。这几个函数的实现原理大致相似。对于前面两个函数,首先判断移动的方向,从小人所在的位置沿着移动的方向移动一步画小人,移动两步画箱子(调用printBox()函数),并设置状态为“b”;对于后面两个参数,首先判断移动的方向,从小人所在的位置沿着移动方向移动一步画小人,移动两上在目的地画箱子(调用printBoxDes()函数),并设置状态为“i”,表明箱子在目的地上。

11.judge()

(1)函数原型:int judge(int x,int y)

(2)功能:judge()根据结构体struct[x][y]中存的值来判断该点的状态。

12.move()

(1)函数原型:void moid(int x,int y,char a)

(2)功能:Move()函数根据按下的键来处理小人的移动。整个项目的核心是实现推箱子处理,即通过函数move()来实现小人的移动。小人移动的方向有上(“u”)、下(“d”)、左(“l”)、右(“r”)4个,4个方向的处理方式一样。首先判断移动的方向,然后根据小人的当前位置、下一步位置以及下下一步位置所在的状态进行处理。

① 若下一步所在位置的状态为墙壁(“w”),则直接退出,不做任何处理。

② 若下一步所在位置的状态为目的地(“i”)或者什么都没有(“0”),则:

若当前位置的状态为目的地,则在当前位置画目的地(调用printDestination()函数)、在下一步位置画小人(调用printMan()函数)。若当前位置的状态为非目的地,则输出空格清空当前位置的小人,并在下一步位置画小人(调用printMan()函数)。

③ 若下一步所在位置的状态为箱子(“b”),则:

如果下下一步位置的状态为“0”,则把箱子从空地移动到空地(调用moveBoxSpacetoSpace()函数),然后把光标移动到下一步位置(如果当前位置的状态为目的地,则应先画目的地(调用printDestinanion()函数))。如果下下一步位置的状态为目的地,则把箱子从空地移动到目的地(调用moveBoxSpacetoDes()函数),然后把光标移动到下一步位置(如果当前位置的状态为目的地,则应先画目的地(调用printDestination()函数))。其他情况则直接返回,不做任何处理。

④ 若下一步所在位置的状态为箱子在目的地(“i”),则:

如果下下一步位置的状态为“0”,则把箱子从目的地移动到空地(调用moveBoxDestoSpace()函数),然后把光标移动到下一步位置(如果当前位置的状态为目的地,则应先画目的地(调用printDestination()函数))。如果下下一步位置的状态为目的地,则把箱子从目的地移动到目的地(调用moveBoxDestoDes()函数),然后把光标移动到下一步位置(如果当前位置的状态为目的地,则应先画目的地(调用printDestination()函数))。其他情况则直接返回,不做任何处理。13.reset()

(1)函数原型:void reset(int i)

(2)功能:reset()函数用于重置当前关。该函数首先判断当前关是第几关,然后调用init()函数和初始化当前关的函数进行重置。

14.主函数

主函数首先设置寄存器AX的高位和低位,显示器软中断,进行显示状态的设置,初始化屏幕,初始化第一关,并显示操作提示信息和版权信息。然后根据按下的键(bioskey(0)函数返回按下的键值)进行处理,处理过程由move()函数进行(如果按下【Esc】键,则退出程序)。对于每一关,如果所有的表示目的地的状态都由“m”变成了“i”,则表示通过该关,可以进入下一关。

1.4 具体编码

现在既有项目规划书,也有函数规划。有了这些资料,整个设计思路就十分清晰了,只需遵循规划书的方向,并参照规划函数即可轻松完成编码工作。

1.4.1 预处理

程序预处理部分包括加载头文件、定义全局变量和定义数据结构,并对它们进行初始化工作。具体实现代码如下所示。

/*加载头文件*/#include <dos.h> #include <stdio.h> #include <ctype.h> #include <conio.h> #include <bios.h> #include <alloc.h> /*定义结构体,判断是否胜利*/typedef struct winer { /*目的地的x和y坐标*/ int x,y; struct winer *p; }winer; /*定义全局变量*//*记录屏幕上各点的状态*/char status [20][20]; /*彩色显示器字符缓冲区的首地址为0xB8000000*/char far *printScreen=(char far* )0xB8000000; /*自定义原型函数*/void putoutChar(int y,int x,char ch,char fc,char bc);void printWall(int x, int y);void printBox(int x, int y);void printBoxDes(int x, int y);void printDestination(int x, int y);void printDestination1(int x,int y,winer **win,winer **pw);void printMan(int x, int y);void init();winer *initStep1();winer *initStep2();winer *initStep3();winer *initStep4();void moveBoxSpacetoSpace(int x ,int y, char a);void moveBoxDestoSpace(int x ,int y, char a) ;void moveBoxSpacetoDes(int x, int y, char a);void moveBoxDestoDes(int x, int y, char a);int judge(int x, int y);void move(int x, int y, char a);void reset(int i);1.4.2 初始化模块——递归算法

该模块主要用于对屏幕和关卡的初始化,初始化关卡时是调用画图模块中画图函数。该模块包括以下几个函数。

① void init():初始化屏幕的大小、显示方式、显示操作提示信息和版权信息。

② winer *initStep1():初始化游戏的第一关。

③ winer *initStep2():初始化游戏的第二关。

④ winer *initStep3():初始化游戏的第三关。

⑤ winer *initStep4():初始化游戏的第四关。

具体实现代码如下所示。

/*初始化全屏幕函数*/void init() { int i,j; for(i=0;i<20;i++) for(j=0;j<20;j++) /*屏幕20*20范围内的状态初始化为0*/ status[i][j]=0; /*设置寄存器AX的低位,以80*25的色彩方式显示*/ _AL=3; _AH=0; geninterrupt(0x10); /*移动光标到指定的位置输出屏幕信息*/ gotoxy(40,4); printf("Welcome to the box world!"); gotoxy(40,6); printf("You can use up, down, left,"); gotoxy(40,8); printf("right key to control it, or"); gotoxy(40,10); printf("you can press Esc to quit it."); gotoxy(40,12); printf("Press space to reset the game."); gotoxy(40,14); printf("Wish you have a good time !"); gotoxy(40,16); printf("April , 2007"); } /*初始化游戏第一关函数*/winer *initStep1() { int x; int y; winer *win=NULL; winer *pw; /*在指定位置画墙,构建第一关*/ for(x=1,y=5;y<=9;y++) printWall(x+4,y+10); for(y=5,x=2;x<=5;x++) printWall(x+4,y+10); for(y=9,x=2;x<=5;x++) printWall(x+4,y+10); for(y=1,x=3;x<=8;x++) printWall(x+4,y+10); for(x=3,y=3;x<=5;x++) printWall(x+4,y+10); for(x=5,y=8;x<=9;x++) printWall(x+4,y+10); for(x=7,y=4;x<=9;x++) printWall(x+4,y+10); for(x=9,y=5;y<=7;y++) printWall(x+4,y+10); for(x=8,y=2;y<=3;y++) printWall(x+4,y+10); printWall(5+4,4+10); printWall(5+4,7+10); printWall(3+4,2+10); /*在指定位置画箱子*/ printBox(3+4,6+10); printBox(3+4,7+10); printBox(4+4,7+10); /*在指定位置画目的地*/ printDestination1(4+4,2+10,&win,&pw); printDestination1(5+4,2+10,&win,&pw); printDestination1(6+4,2+10,&win,&pw); /*在指定位置画小人*/ printMan(2+4,8+10); return win; } /*初始化游戏第二关函数*/winer *initStep2() { int x; int y; winer *win=NULL; winer *pw; /*指定位置画墙,构建第二关*/ for(x=1,y=4;y<=7;y++) printWall(x+4,y+10); for(x=2,y=2;y<=4;y++) printWall(x+4,y+10); for(x=2,y=7;x<=4;x++) printWall(x+4,y+10); for(x=4,y=1;x<=8;x++) printWall(x+4,y+10); for(x=8,y=2;y<=8;y++) printWall(x+4,y+10); for(x=4,y=8;x<=8;x++) printWall(x+4,y+10); for(x=4,y=6;x<=5;x++) printWall(x+4,y+10); for(x=3,y=2;x<=4;x++) printWall(x+4,y+10); for(x=4,y=4;x<=5;x++) printWall(x+4,y+10); printWall(6+4,3+10); /*在指定位置画箱子*/ printBox(3+4,5+10); printBox(6+4,6+10); printBox(7+4,3+10); /*在指定位置画目的地*/ printDestination1(5+4,7+10,&win,&pw); printDestination1(6+4,7+10,&win,&pw); printDestination1(7+4,7+10,&win,&pw); /*在指定位置画小人*/ printMan(2+4,6+10); return win; } /*初始化游戏第三关函数*/winer *initStep3() { int x; int y; winer *win=NULL; winer *pw; /*在指定位置画墙,构建第三关*/ for(x=1,y=2;y<=8;y++) printWall(x+4,y+10); for(x=2,y=2;x<=4;x++) printWall(x+4,y+10); for(x=4,y=1;y<=3;y++) printWall(x+4,y+10); for(x=5,y=1;x<=8;x++) printWall(x+4,y+10); for(x=8,y=2;y<=5;y++) printWall(x+4,y+10); for(x=5,y=5;x<=7;x++) printWall(x+4,y+10); for(x=7,y=6;y<=9;y++) printWall(x+4,y+10); for(x=3,y=9;x<=6;x++) printWall(x+4,y+10); for(x=3,y=6;y<=8;y++) printWall(x+4,y+10); printWall(2+4,8+10); printWall(5+4,7+10); /*在指定位置画箱子*/ printBox(6+4,3+10); printBox(4+4,4+10); printBox(5+4,6+10); /*在指定位置画目的地*/ printDestination1(2+4,5+10,&win,&pw); printDestination1(2+4,6+10,&win,&pw); printDestination1(2+4,7+10,&win,&pw); /*在指定位置画小人*/ printMan(2+4,4+10); return win; } /*初始化游戏第四关函数*/winer *initStep4() { int x; int y; winer *win=NULL; winer *pw; /*在指定位置画墙,构建第四关*/ for(x=1,y=1;y<=6;y++) printWall(x+4,y+10); for(x=2,y=7;y<=8;y++) printWall(x+4,y+10); for(x=2,y=1;x<=7;x++) printWall(x+4,y+10); for(x=7,y=2;y<=4;y++) printWall(x+4,y+10); for(x=6,y=4;y<=9;y++) printWall(x+4,y+10); for(x=3,y=9;x<=5;x++) printWall(x+4,y+10); for(x=3,y=3;y<=4;y++) printWall(x+4,y+10); printWall(3+4,8+10); /*在指定位置画箱子*/ printBox(3+4,5+10); printBox(4+4,4+10); printBox(4+4,6+10); printBox(5+4,5+10); printBox(5+4,3+10); printDestination1(3+4,7+10,&win,&pw); printDestination1(4+4,7+10,&win,&pw); printDestination1(5+4,7+10,&win,&pw); printDestination1(4+4,8+10,&win,&pw); printDestination1(5+4,8+10,&win,&pw); /*在指定位置画小人*/ printMan(2+4,2+10); return win; }1.4.3 画图模块——试探算法

该模块主要用于画图操作,包括画墙、画箱子、画目的地和画小人等。该模块包括以下几个函数。

① void printWall(int x,int y):用于画墙。

② void printBox(int x,int y):在空白地(非目的地)画箱子。

③ void printBoxDes(int x,int y):在目的地画箱子。

④ void printDestination(int x,int y):画目的地函数。

⑤ void printDestination1(int x,int y,winer **win,winer **pw):画目的地函数,并记录每个目的地的位置。

⑥ void printMan(int x,int y):画小人函数。

具体实现代码如下所示。

/*画墙函数*/void printWall(int x,int y) { /*以黑色为背景画绿色墙,用小方块表示*/ putoutChar(y-1,x-1,219,GREEN,BLACK); status[x][y]='w'; } /*非目的地画箱子函数*/void printBox(int x,int y) { /*以黑色为背景画白色箱子,用小方块表示*/ putoutChar(y-1,x-1,10,WHITE,BLACK); status[x][y]='b'; } /*画目的地函数,记录每个目的地的位置*/void printDestination1(int x,int y,winer **win,winer **pw) { winer *qw; /*以黑色为背景画黄色目的地,用心形表示*/ putoutChar(y-1,x-1,003,YELLOW,BLACK); status[x][y]='m'; if(*win==NULL) {/*分配空间*/ *win=*pw=qw=(winer* )malloc(sizeof(winer)); (*pw)->x=x; (*pw)->y=y; (*pw)->p=NULL; }/*如果当前不是目的地的第一个点*/ else { qw=(winer* )malloc(sizeof(winer)); qw->x=x; qw->y=y;/*(*pw)的下一个点是qw */ (*pw)->p=qw; (*pw)=qw;qw->p=NULL; } } /*画目的地函数*/void printDestination(int x,int y) {/*以黑色为背景画黄色目的地,用心形表示*/ putoutChar(y-1,x-1,003,YELLOW,BLACK); status[x][y]='m'; } void printMan(int x,int y) { gotoxy(y,x); _AL=02; _CX=01; _AH=0xa; geninterrupt(0x10); } /*在目的地画箱子函数*/void printBoxDes(int x,int y) { /*以黑色为背景画黄色箱子,用小方块表示*/ putoutChar(y-1,x-1,10,YELLOW,BLACK); status[x][y]='i'; }1.4.4 移动箱子模块——试探、分治、递归、枚举算法

该模块是实现箱子的移动。根据游戏规则,箱子可以在空地之间、目的地之间、空地和目的地之间来回移动,因此,实现本模块共有以下4个函数。

① void moveBoxSpacetoSpace(int x,int y,char a):把箱子从空地移动到空地。

② void moveBoxDestoSpace(int x,int y,char a):把箱子从目的地移动到空地。

③ void moveBoxSpacetoDes(int x,int y,char a):把箱子从空地移动到目的地。

④ void moveBoxDestoDes(int x,int y,char a):把箱子从目的地移动到目的地。

具体实现代码如下所示。

/*从空地移动箱子到空地*/void moveBoxSpacetoSpace(int x,int y,char a) { switch(a) {/*如果是向上键*/ case 'u': status[x-1][y]=0; printf(" "); printBox(x-2,y); printMan(x-1,y); status[x-2][y]='b'; break; /*如果是向下键*/ case 'd': status[x+1][y]=0; printf(" "); printBox(x+2,y); printMan(x+1,y); status[x+2][y]='b'; break;/*如果是向左键*/ case 'l': status[x][y-1]=0; printf(" "); printBox(x,y-2); printMan(x,y-1); status[x][y-2]='b'; break;/*如果是向右键*/ case 'r': status[x][y+1]=0; printf(" "); printBox(x,y+2); printMan(x,y+1); status[x][y+2]='b'; break; default: break; }} /*从目的地移动箱子到空地*/void moveBoxDestoSpace(int x,int y,char a) { switch(a) {/*如果是向上键*/ case 'u': status[x-1][y]='m'; printf(" "); printBox(x-2,y); printMan(x-1,y); status[x-2][y]='b'; break;/*如果是向下键*/ case 'd': status[x+1][y]='m'; printf(" "); printBox(x+2,y); printMan(x+1,y); status[x+2][y]='b'; break; /*如果是向左键*/ case 'l': status[x][y-1]='m'; printf(" "); printBox(x,y-2); printMan(x,y-1); status[x][y-2]='b'; break; /*如果是向右键*/ case 'r': status[x][y+1]='m'; printf(" "); printBox(x,y+2); printMan(x,y+1); status[x][y+2]='b'; break; default: break; }} /*从空地移动箱子到目的地*/void moveBoxSpacetoDes(int x,int y,char a) { switch(a) {/*如果是向上键*/ case 'u': status[x-1][y]=0; printf(" "); printBoxDes(x-2,y); printMan(x-1,y); status[x-2][y]='i'; break;/*如果是向下键*/ case 'd': status[x+1][y]=0; printf(" "); printBoxDes(x+2,y); printMan(x+1,y); status[x+2][y]='i'; break;/*如果是向左键*/ case 'l': status[x][y-1]=0; printf(" "); printBoxDes(x,y-2); printMan(x,y-1); status[x][y-2]='i'; break; /*如果是向右键*/ case 'r': status[x][y+1]=0; printf(" "); printBoxDes(x,y+2); printMan(x,y+1); status[x][y+2]='i'; break; default: break; }} /*从目的地移动箱子到目的地*/void moveBoxDestoDes(int x,int y,char a) { switch(a) {/*如果是向上键*/ case 'u': status[x-1][y]='m'; printf(" "); printBoxDes(x-2,y); printMan(x-1,y); status[x-2][y]='i'; break; /*如果是向下键*/ case 'd': status[x+1][y]='m'; printf(" "); printBoxDes(x+2,y); printMan(x+1,y); status[x+2][y]='i'; break; /*如果是向左键*/ case 'l': status[x][y-1]='m'; printf(" "); printBoxDes(x,y-2); printMan(x,y-1); status[x][y-2]='i'; break; /*如果是向右键*/ case 'r': status[x][y+1]='m'; printf(" "); printBoxDes(x,y+2); printMan(x,y+1); status[x][y+2]='i'; break; default: break; }}1.4.5 移动小人模块——枚举、试探算法

移动小人模块是本程序的核心模块,仅由move()函数来实现。move()函数控制小人的移动,并调用画图模块、移动箱子模块中的函数来实现箱子的重画、移动等操作。其操作流程如图1-3所示,具体实现代码如下所示。

/*移动小人函数*/void move(int x,int y,char a) { switch(a) {/*如果按向上键*/ case 'u':/*如果(x-1,y)即小人的下一步状态为墙*/ if(!judge(x-1,y)) {/*则跳转到(y,x),并跳出循环*/ gotoxy(y,x); break; }/*如果小人的下一步状态为目的地或者什么都没有*/ else if(judge(x-1,y)==1||judge(x-1,y)==3) {/*如果当前状态为目的地*/ if(judge(x,y)==3) {/*画目的地*/ printDestination(x,y); /*在新位置重新画小人*/ printMan(x-1,y); break; }/*如果下一步状态为0*/ else {/*输出空字符,覆盖当前状态的小人*/ printf(" "); /*在下一步重新画小人*/ printMan(x-1,y); break; } }/*如果下一步状态是箱子*/ else if(judge(x-1,y)==2) {/*如果下下一步为空*/ if(judge(x-2,y)==1) {/*则将箱子从空地向上移动到空地*/ moveBoxSpacetoSpace(x,y,'u'); if(judge(x,y)==3) /*如果当前状态为目的地*/ printDestination(x,y); gotoxy(y,x-1); }/*如果下下一步为目的地*/ else if(judge(x-2,y)==3) {/*则将箱子从空地向上移动到目的地*/ moveBoxSpacetoDes(x,y,'u'); if(judge(x,y)==3) printDestination(x,y); gotoxy(y,x-1); } else gotoxy(y,x); break; } else if(judge(x-1,y)==4) { if(judge(x-2,y)==1) { moveBoxDestoSpace(x,y,'u'); if(judge(x,y)==3) printDestination(x,y); gotoxy(y,x-1); } else if(judge(x-2,y)==3) { moveBoxDestoDes(x,y,'u'); if(judge(x,y)==3) printDestination(x,y); gotoxy(y,x-1); } else gotoxy(y,x); break; }/*如果按向下键*/ case 'd': if(!judge(x+1,y)) { gotoxy(y,x); break; } else if(judge(x+1,y)==1||judge(x+1,y)==3) { if(judge(x,y)==3) { printDestination(x,y); printMan(x+1,y); break; } else { printf(" "); printMan(x+1,y); break; } } else if(judge(x+1,y)==2) { if(judge(x+2,y)==1) { moveBoxSpacetoSpace(x,y,'d'); if(judge(x,y)==3) printDestination(x,y); gotoxy(y,x+1); } else if(judge(x+2,y)==3) { moveBoxSpacetoDes(x,y,'d'); if(judge(x,y)==3) printDestination(x,y); gotoxy(y,x+1); } else gotoxy(y,x); break; } else if(judge(x+1,y)==4) { if(judge(x+2,y)==1) { moveBoxDestoSpace(x,y,'d'); if(judge(x,y)==3) printDestination(x,y); gotoxy(y,x+1); } else if(judge(x+2,y)==3) { moveBoxDestoDes(x,y,'d'); if(judge(x,y)==3) printDestination(x,y); gotoxy(y,x+1); } else gotoxy(y,x); break; } /*如果按向左键*/ case 'l': if(!judge(x,y-1)) { gotoxy(y,x); break; } else if(judge(x,y-1)==1||judge(x,y-1)==3) { if(judge(x,y)==3) { printDestination(x,y); printMan(x,y-1); break; } else { printf(" "); printMan(x,y-1); break; } } else if(judge(x,y-1)==2) { if(judge(x,y-2)==1) { moveBoxSpacetoSpace(x,y,'l'); if(judge(x,y)==3) printDestination(x,y); gotoxy(y-1,x); } else if(judge(x,y-2)==3) { moveBoxSpacetoDes(x,y,'l'); if(judge(x,y)==3) printDestination(x,y); gotoxy(y-1,x); } else gotoxy(y,x); break; } else if(judge(x,y-1)==4) { if(judge(x,y-2)==1) { moveBoxDestoSpace(x,y,'l'); if(judge(x,y)==3) printDestination(x,y); gotoxy(y-1,x); } else if(judge(x,y-2)==3) { moveBoxDestoDes(x,y,'l'); if(judge(x,y)==3) printDestination(x,y); gotoxy(y-1,x); } else gotoxy(y,x); break; } /*如果按向右键*/ case 'r': if(!judge(x,y+1)) { gotoxy(y,x); break; } else if(judge(x,y+1)==1||judge(x,y+1)==3) { if(judge(x,y)==3) { printDestination(x,y); printMan(x,y+1); break; } else { printf(" "); printMan(x,y+1); break; } } else if(judge(x,y+1)==2) { if(judge(x,y+2)==1) { moveBoxSpacetoSpace(x,y,'r'); if(judge(x,y)==3) printDestination(x,y); gotoxy(y+1,x); } else if(judge(x,y+2)==3) { moveBoxSpacetoDes(x,y,'r'); if(judge(x,y)==3) printDestination(x,y); gotoxy(y+1,x); } else gotoxy(y,x); break; } else if(judge(x,y+1)==4) { if(judge(x,y+2)==1) { moveBoxDestoSpace(x,y,'r'); if(judge(x,y)==3) printDestination(x,y); gotoxy(y+1,x); } else if(judge(x,y+2)==3) { moveBoxDestoDes(x,y,'r'); if(judge(x,y)==3) printDestination(x,y); gotoxy(y+1,x); } else gotoxy(y,x); break; } default: break; } }1.4.6 功能控制模块——递归、分治算法

功能控制模块包括屏幕输出功能、关卡重置功能和坐标位置状态的判断功能。该模块包括以下几个函数。

① void putoutChar(int y,int x,char fc,char bc):在屏幕上指定的位置输出指定的字符。

② int judge(int x,int y):判断位置(x,y)处的状态,状态值可参见1.2节。

③ void reset (int i):重置关卡。

具体实现代码如下所示。

/*在屏幕指定位置输出指定的字符函数*/void putoutChar(int y,int x,char ch,char fc,char bc) {/*屏幕输出字符ch*/ printScreen[(x*160)+(y<<1)+0]=ch; /*指定字符颜色fc,背景颜色bc*/ printScreen[(x*160)+(y<<1)+1]=(bc*16)+fc; }/*判断特定坐标的状态函数*/int judge(int x,int y) { int i; /*根据status[x][y]中存的值来判断该点的状态*/ switch(status[x][y]) {/*如果什么都没做*/ case 0: i=1; break; /*如果该点表示墙*/ case 'w': i=0; break; /*如果该点表示箱子*/ case 'b': i=2; break; /*如果该点表示箱子在目的地*/ case 'i': i=4; break; /*如果该点表示目的地*/ case 'm': i=3; break; default: break; } return i; }/*重置当前关函数*/void reset(int i) { switch(i) {/*重置第一关*/ case 0: init(); initStep1(); break; /*重置第二关*/ case 1: init(); initStep2(); break; /*重置第三关*/ case 2: init(); initStep3(); break;/*重置第四关*/ case 3: init(); initStep4(); break; default: break; } }1.4.7 系统主函数——枚举、模拟、递归、试探算法

系统主函数main()用于实现整个程序的控制,其游戏操作流程如图1-2所示,具体代码如下所示。

void main() { /*记录按下的键*/ int key; int x; int y; /*记录未被推到目的地的箱子个数*/ int s; /*记录已经过了几关*/ int i=0; winer *win; winer *pw; /*设置寄存器AX低位*/ _AL=3;/*设置寄存器AX高位*/ _AH=0; geninterrupt(0x10); init(); win=initStep1(); do{/*设置AH,读取光标位置*/ _AH=3; geninterrupt(0x10); /*读取光标所在的行,加1*/x=_DH+1;/*读取光标所在的列,加1*/y=_DL+1; /*bioskey(1)返回0,直到有键按下*/while(bioskey(1)==0);/*返回按下的键*/ key=bioskey(0); switch(key) {/*如果按下向上键*/ case 0x4800: move(x,y,'u'); break; /*如果按下向下键*/ case 0x5000: move(x,y,'d'); break; /*如果按下向左键*/ case 0x4b00: move(x,y,'l'); break; /*如果按下向右键*/ case 0x4d00: move(x,y,'r'); break; /*如果按下空格键*/ case 0x3920: reset(i); break; default: break; } s=0; pw=win; /*如果指针非空*/ while(pw)

转载请注明来自Nkqfj,本文标题:《小人推箱子攻略(如何使用C语言编程实现一个推箱子游戏技术核心和算法实现)》

每一天,每一秒,你所做的决定都会改变你的人生!

发表评论

快捷回复:

评论列表 (暂无评论,1人围观)参与讨论

还没有评论,来说两句吧...